KEB Hana Bank conducts Korea's first robot-led financial education session, inviting North Korean defector youth from Yeomyung School.
Open original article (English) ↗Korea's first robot co-teacher in a bank — turning money lessons into a multimodal experience for teenagers.
KEB Hana Bank runs an annual '1 Company, 1 School' financial education program for 1,000+ middle and high school students each year. In 2017, the bank launched a PoC to introduce a conversational humanoid robot — HAI — into classrooms, partnering with Robocare, a KIST-backed robotics startup.
The goal was twofold: give students a tangible glimpse of future finance, and build the bank's internal capability in robot-based services through real interaction data.
What I owned: · UX scenario writing — 6-scene educational arc + robot speech scripts · Display screen UI/UX — per-scene content layout and transitions · Multimodal interaction design — speech (TTS/STT) · robotics · audio · navigation · Field QA — issue identification, severity triage, and improvement specification
Project Phases: Phase 1 — Planning & Design (Mar–May 2017): Concept definition, scenario design, display UI, robotics requirement spec. Phase 2 — Field Operation & QA (Jun–Jul 2017): Pilot run, structured QA session, UX iteration before full deployment.
Financial education sessions were instructor-led lectures with low student engagement. Abstract future-finance concepts — robo-advisors, digital currency, portfolio management — had no intuitive or experiential format for teenagers.
The bank also had zero real-world interaction data to justify investment in robot-based services, so any full deployment needed this PoC to validate both the UX model and the business case.
Repositioned HAI from a prop to a co-facilitator with its own name, personality, and choreographed entrance (Star Wars BGM + synchronized screen effects) so students would engage with it as a presence — not a machine.
Layered three interaction channels into a unified flow: TTS speech narration + display screen content + physical hand-sensor interactions. Designed bingo game mechanics to leverage teenagers' high tech-adoption rate, embedding financial concepts (saving, credit, portfolio) inside a familiar game structure.
Ran a structured pilot → field QA → iterate cycle to surface and fix real UX failures before full operation.

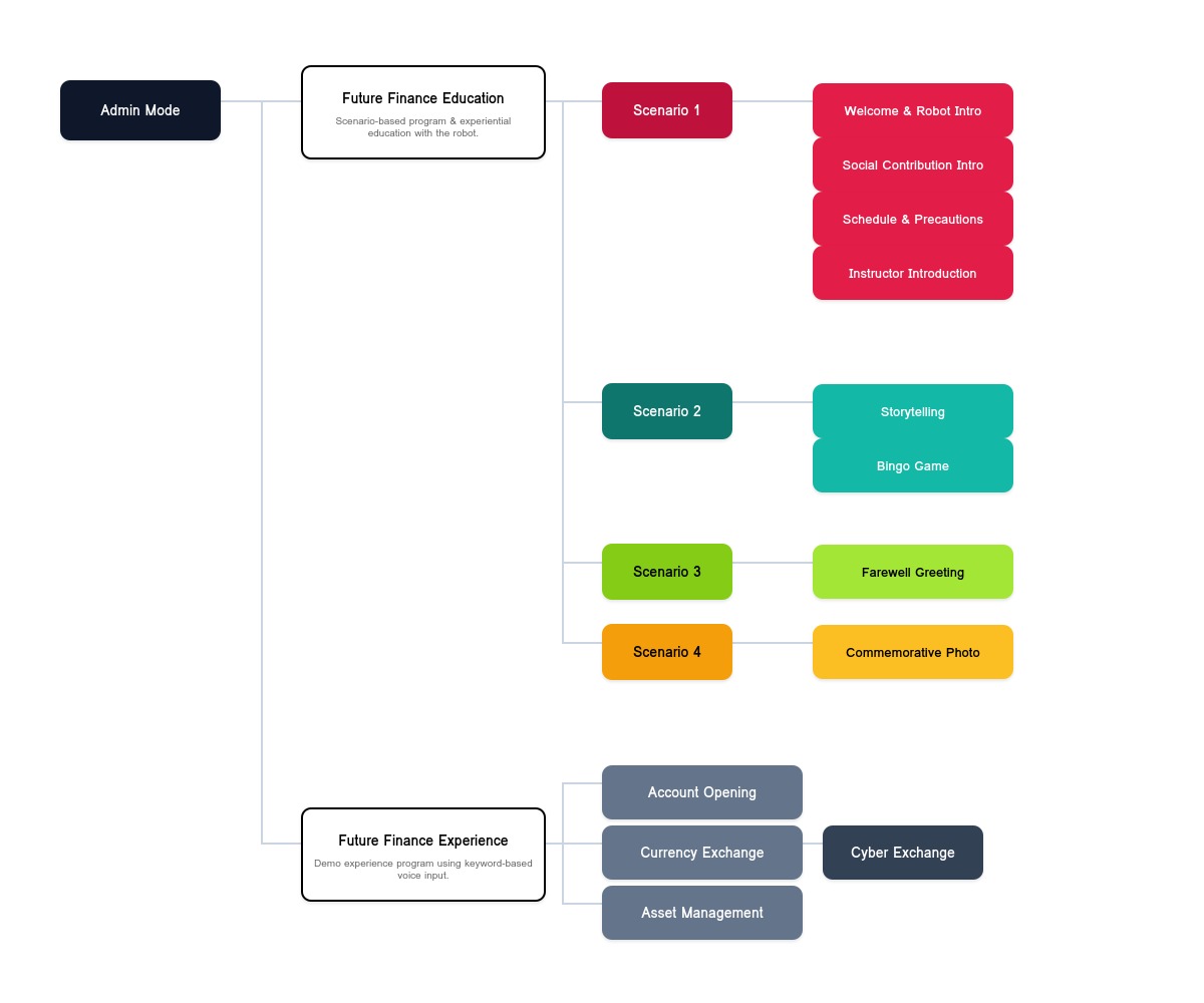
Designed HAI with a distinct character, conversational persona, and entrance choreography. Built a 6-scene educational arc:
1 · Welcome & self-introduction — HAI greets students by school name, introduces itself 2 · Schedule briefing — displays the day's program (orientation, bank tour, dealing room, counterfeit detection, closing) 3 · Instructor introduction — HAI hands off to the human teacher with a warm handoff script 4 · Future finance storytelling — robo-advisor explainer, digital currency quiz, portfolio STT dialogue 5 · Financial bingo game — 9-square bingo where students physically hold HAI's hands to answer; split into 4 resumable sub-scenarios for field reliability 6 · Closing & photo — group photo moment choreographed with HAI
QA-driven iteration after the pilot: · Voice recognition retry flow simplified (3 attempts → 1, wait time 5s → 3s) · Speech-screen sync corrected (quiz number announcement ordering) · Bingo segmented into 4 resumable checkpoints to prevent full restarts on field failures


· One of Korea's first robot assistant PoCs deployed in a banking education context · Delivered a physical, embodied future-finance experience to student participants at KEB Hana Bank HQ · Validated a multimodal interaction model (TTS + display + hand-sensor) under real classroom conditions · QA-driven iteration produced measurable UX improvements before full operation launch · Strengthened the bank's innovation brand image with the Youth segment — its future customer base · Collected real interaction data to build a technology asset base for potential full-scale deployment

KEB Hana Bank conducts Korea's first robot-led financial education session, inviting North Korean defector youth from Yeomyung School.
Open original article (English) ↗